Quick Start
Set up Cinema 4D and AWS Deadline Cloud in just a few steps.
What You'll Need
- Cinema 4D 2024 or 2025 installed on your workstation
- AWS Account with Deadline Cloud access
- Windows or macOS workstation for job submission
- Deadline Cloud monitor (download here)
- Access to an AWS Deadline Cloud farm with either:
- A Windows service-managed fleet, or
- A customer-managed fleet with Cinema 4D, the Cinema 4D adaptor, and licensing set up
Step 1: Install the Submitter (5 minutes)
The submitter adds AWS Deadline Cloud functionality to Cinema 4D's Extensions menu, allowing you to submit your scene directly to Deadline Cloud to manage the rendering.
Download the Official Installer ← Start here (recommended)
- Run the installer and follow the on-screen instructions
- Launch Cinema 4D after installation
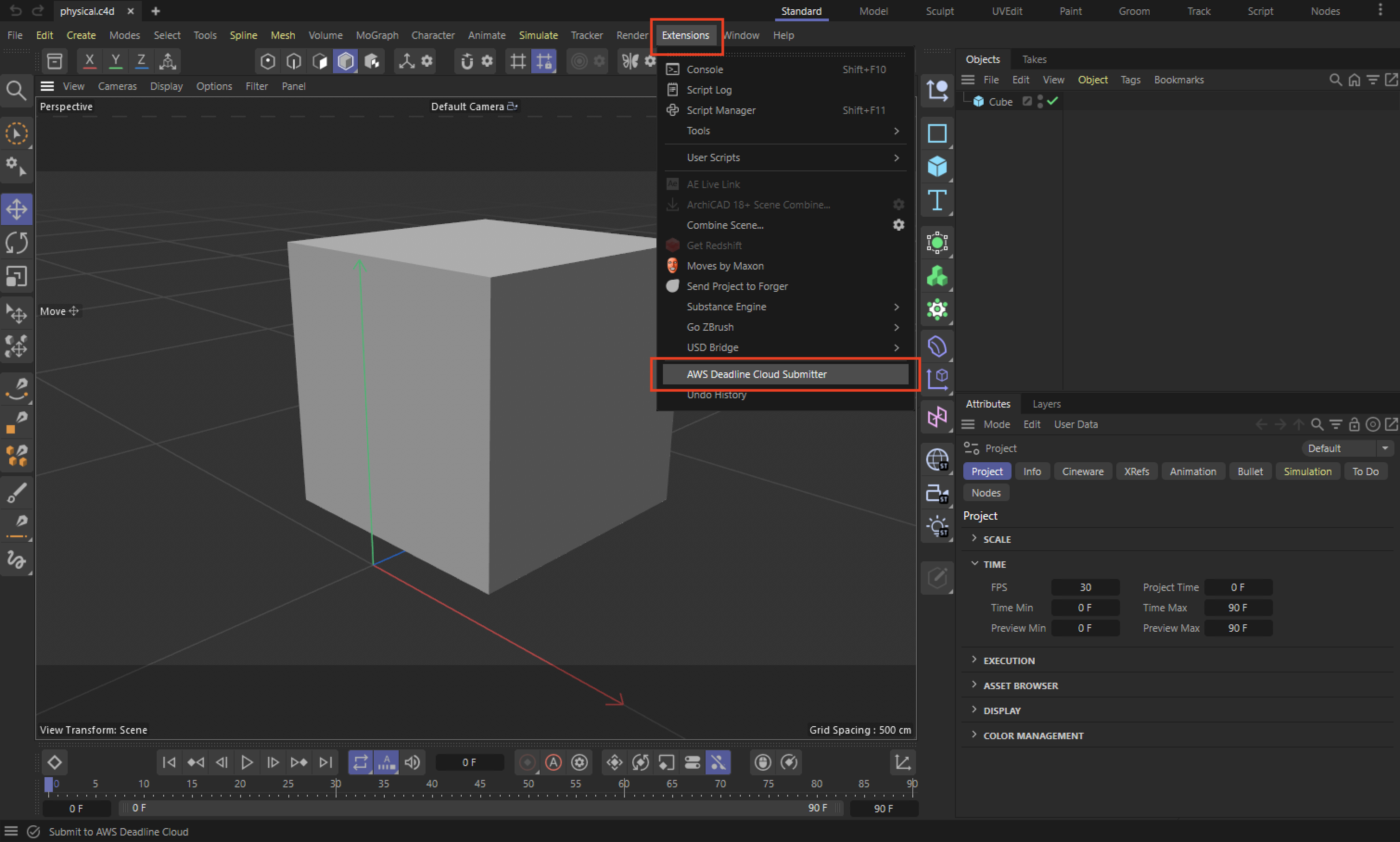
- Verify the submitter appears in
Extensions>AWS Deadline Cloud Submitter
Learn about submitter features →
Updating the Submitter
To update the submitter to the latest version, download and run the latest submitter installer.
Step 2: Submit Your First Render (2 minutes)
- Open Cinema 4D and load a scene.
- Make sure your scene is saved.
- Set up your camera angles, materials, and lighting as desired.
- Go to
Extensions>AWS Deadline Cloud Submitter.

- Review your render settings.
- Click Submit!

Step 3: Monitor Your Renders
If you haven't already, install the Deadline Cloud Monitor from the requirements above.
After submitting a job, open Deadline Cloud Monitor (DCM) to view the job's progress. The submitter will create a job with a single step and with one task per frame.

To view rendering logs, right-click on a task and choose "View logs".
Viewing logs is especially useful for troubleshooting failed jobs.

Step 4: Download Your Results
Once your render job completes successfully, you can download the rendered frames.
- In Deadline Cloud Monitor, locate your completed job.
- Right-click on the job name.
- Select "Download output" from the context menu.
- Choose where to save your rendered files.
- The download will begin automatically.

Your rendered frames will be organized in the same structure as specified in your output settings.